Domain(领域)
一个域指的是使用特定属性的 RDF 陈述所涉及对象所属的类别。在本示例中,“hasAddress”对象属性适用于名为“人”的一类“事物”。因此,根据此定义,“hasAddress”属性仅适用于人,且仅限于人这一类。
Range (范围)
Range是RDF语句中使用某一属性时所属对象(值)所属的类。在这个例子中,hasAddress 对象属性适用于一个名为 Address 的“事物”类。因此,根据该定义,hasAddress 属性具有地址对象。
Sub Class of(子类)
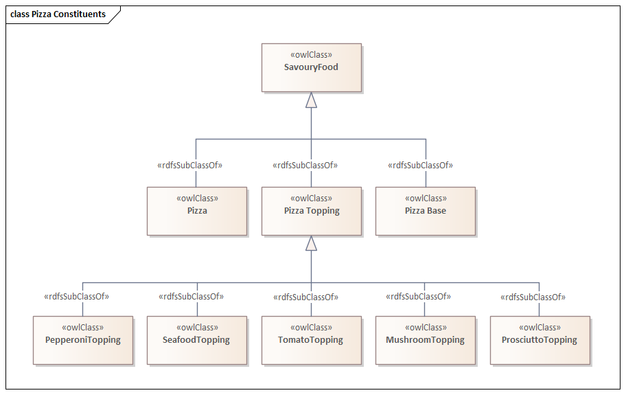
子类别关系描述了OWL等级之间的家庭关系。例如,意大利辣香肠配料(Pepperoni Topping )和海鲜配料(Seafood Topping) 都是披萨配料(Pizza Topping) 的类型。关系顶部的三角形标记指向更通用的OWL等级。
Sub Property Of(子属性)
关系子属性描述了 OWL 属性之间的族系关系 。RDF 属性是由唯一标识符定义的一等实体。RDF subPropertyOf 关系定义了两个属性之间的特化关系,表明某个给定属性(尾端)是另一个 RDF 属性(箭头端)的子属性。例如,hasBase(有底料)是 hasIngredient(有配料)的子属性。关系末端的三角形标记指向更通用的 OWL 类。