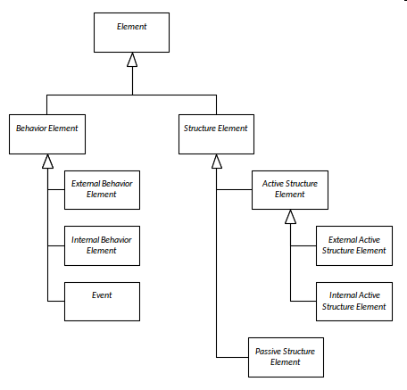
下图展示了 ArchiMate 语言中行为和结构元素的主要层级结构。该模型中的所有元素都以斜体显示,这表明它们是抽象的,本身并不参与模型构建。它们被视为与框架的各层无关,因为它们可以在所有层中应用。该语言元素的基本划分是分为行为元素和结构元素。
图:显示 ArchiMate 元素的基本层级结构
诸如“应用程序组件”(这是一种“活动结构”元素的类型)和“应用程序流程”(这是一种“行为”元素的类型)等元素被添加到架构模型中。
结构与行为元素
ArchiMate 语言中行为和结构元素的主要层级结构在 Enterprise Architect 中得以实现。行为元素类似于自然语言中的动词,而结构元素则类似于名词。
活动结构——元素在Enterprise Architect 工具箱页面中可见,代表可执行行为的主体。
行为——元素在Enterprise Architect 工具箱页面中可见,代表企业的动态方面。
被动结构——元素可在Enterprise Architect 工具箱页面中看到,代表由主动结构元素处理的项目。数据对象和信息对象是被动结构元素的例子。
图:显示应用层元素和关系按方面分组,例如主动结构、行为和被动结构元素。
结构与行为元素的细分分类
架构师可以对流程、功能和交互之间进行组合和聚合。
图:展示了多个业务流程对客户订单拣货建模的聚合关系
一种行为的集体性质可以是隐性的(将多个活动结构元素分配到同一个内部行为中),也可以通过使用由多个协作的活动结构元素执行的集体内部行为(交互)来显式呈现。
结构与行为元素总结
Enterprise Architect 实现了元模型中的核心元素,并为这些元素提供层级特定表示。例如,A 有一个业务外部主动结构元素,由业务接口表示,技术外部活动结构元素则由业务接口表示。此外,还有一个技术外部主动结构元素,由技术接口表示。
图:展示了一系列具体的业务元素,代表抽象的核心元素。
动机元素
“动机”这一方面使用户能够创建驱动企业运营并设计企业运作方式的各种力量的模型。Enterprise Architect 提供了一系列此类动机元素的组合,包括利益相关者、价值、意义、驱动因素、评估、目标、结果、原则和需求,其中也包括其子类型“约束”。
图:展示动机工具箱元素
复合元素
Enterprise Architect 实现了 Archimate 复合元素,并允许这些元素被聚合或组合其他复合元素。例如,架构师可以将一个大型仓库设施建模为一个地点,并创建代表包含位置内特定库存位置的组合位置。
图:展示了一个食品仓库模型中的综合存储位置,该模型中设有针对不同种类食品的多个存储区域