求知 文章 文库 Lib 视频 iPerson 课程 认证 咨询 工具 讲座 Model Center 汽车系统工程   模型库  
会员   
 


嵌入式软件测试方法&实践
3月20日 线上



需求分析与管理
4月21-22日 北京+线上



SysML和EA进行系统设计建模
4月23-24日 北京+线上
 
 
   AI Agent 教程
1. AI Agent(智能体) 教程
2. AI Agent 简介
3. AI Agent 核心组件
4. AI Agent 工作原理
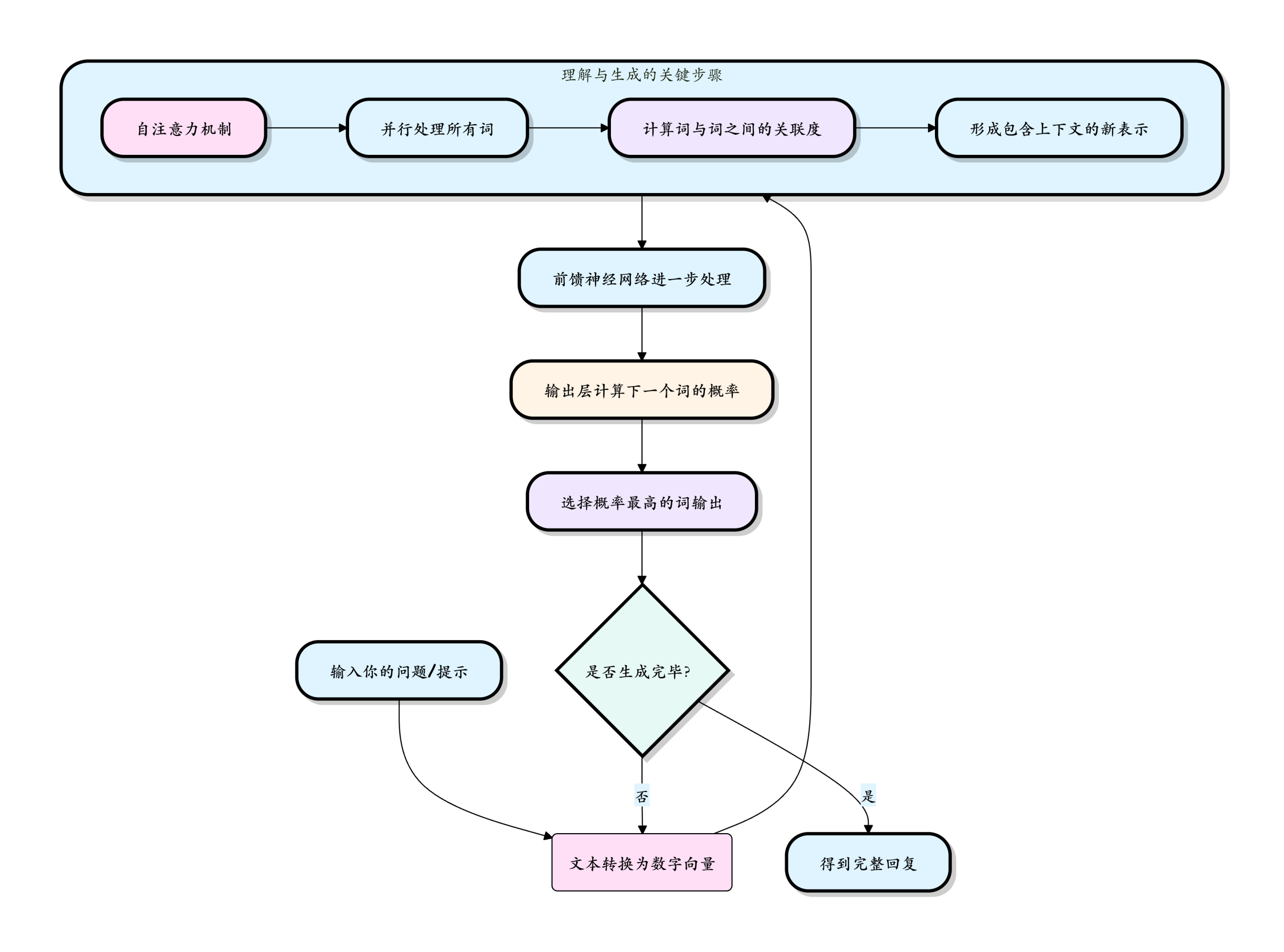
5. 大语言模型基础(LLM)
6. 提示词工程
7. 第一个 AI Agent
8. OpenClaw (Clawdbot) 教程
9. OpenClaw一键部署
10. OpenClaw 配置目录
11. OpenClaw 工作原理